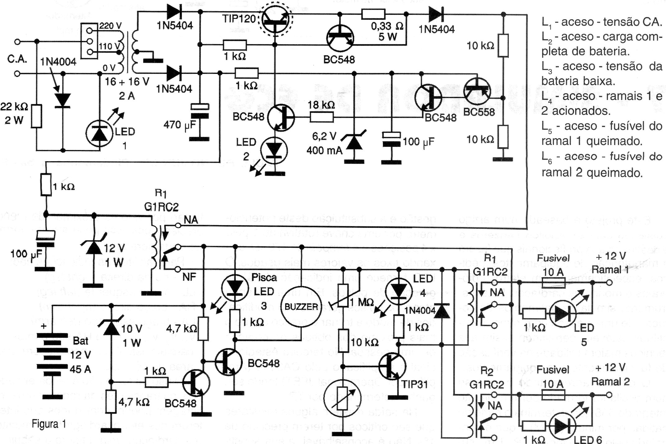
Este circuito es de una documentación del año 2000 y puede ser usado con inversor del CIR10285. El circuito contiene un cargador de batería automático y un sistema de alarma con un bocina. En caso de corte de energía y estando oscuro (ajuste en un trimpot de 1 M), el relé cierra sus contactos y el inversor se alimenta. El transistor de potencia de la fuente debe estar dotado de un disipador de calor. El circuito tiene varios indicadores.




