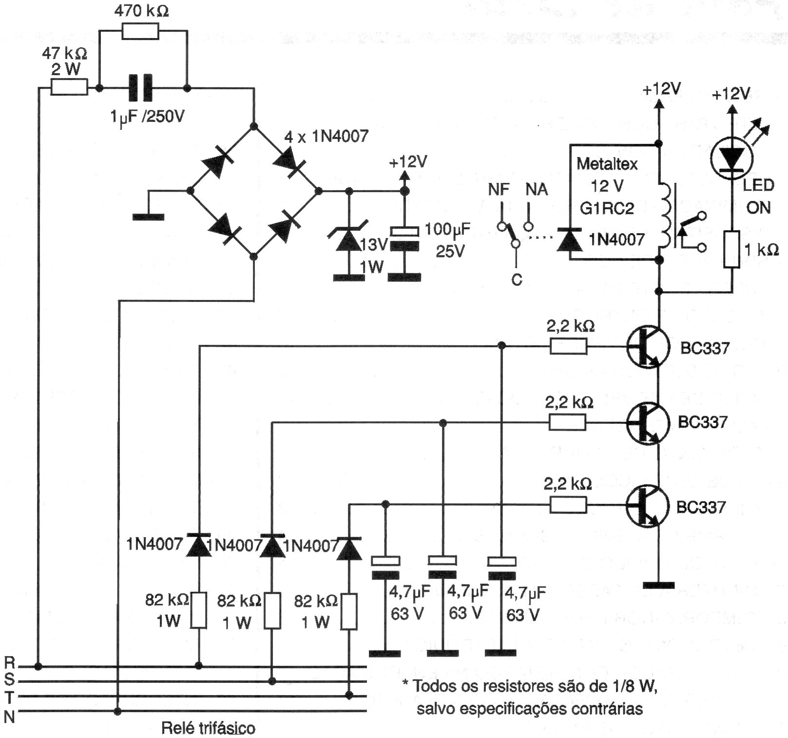
Este circuito es de una publicación de 2000 con el propósito de proteger un circuito trifásico disparando un relé cuando una de las fases falta. El relé se utiliza para apagar la carga de alimentación. El LED indica el disparo del relé.
El circuito mostrado en la figura es sugerido por Texas Instruments y permite la transmisión de datos en...
Esta fuente de alimentación se encuentra en una documentación de 1958. La corriente es entre 500...
Este simple circuito expandible se obtuvo de una Popular Electronics de los años 80. La tensión de...