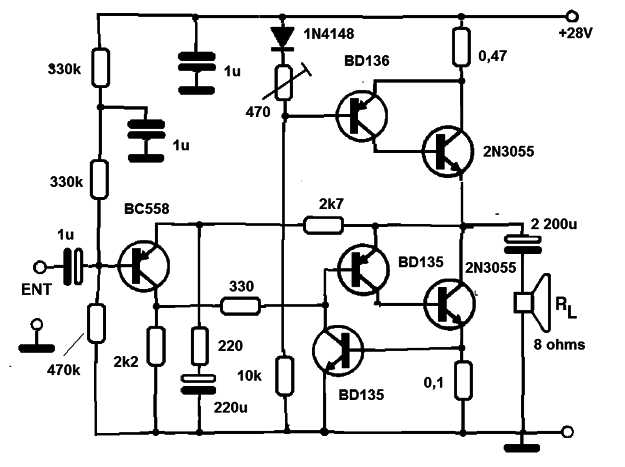
Este buen amplificador de audio de alta calidad con una potencia de 10 W con el transistor original se encuentra en una publicación Inglesa de junio de 1976. Con el cambio de componentes y también cambiar algunos valores de los componentes, llegamos a una versión más moderna, viable en hoy en día. El. potenciómetro debe ajustarse para obtener 600 mA de corriente de reposo. Los transistores de salida deben estar provistos de disipadores de calor. La fuente debe ser capaz de proporcionar al menos 3 A. Para una versión estéreo puede ser utilizado única fuente de 6 A. conexiones largas en las pistas de la placa de circuito impreso debe ser aplicado a los puntos de mayor corriente.




