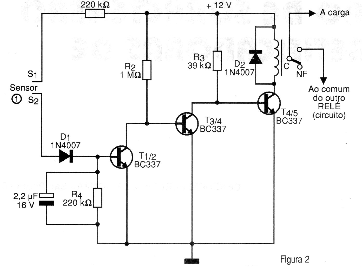
Este sensor funciona como una botonera electrónica, accionando un relé de potencia. El circuito debe ser alimentado por fuente con transformador y el sensor consiste en dos planchas de metal cercanas que deben ser tocadas simultáneamente.
El circuito mostrado en la figura es sugerido por Texas Instruments y permite la transmisión de datos en...
Esta fuente de alimentación se encuentra en una documentación de 1958. La corriente es entre 500...
Este simple circuito expandible se obtuvo de una Popular Electronics de los años 80. La tensión de...