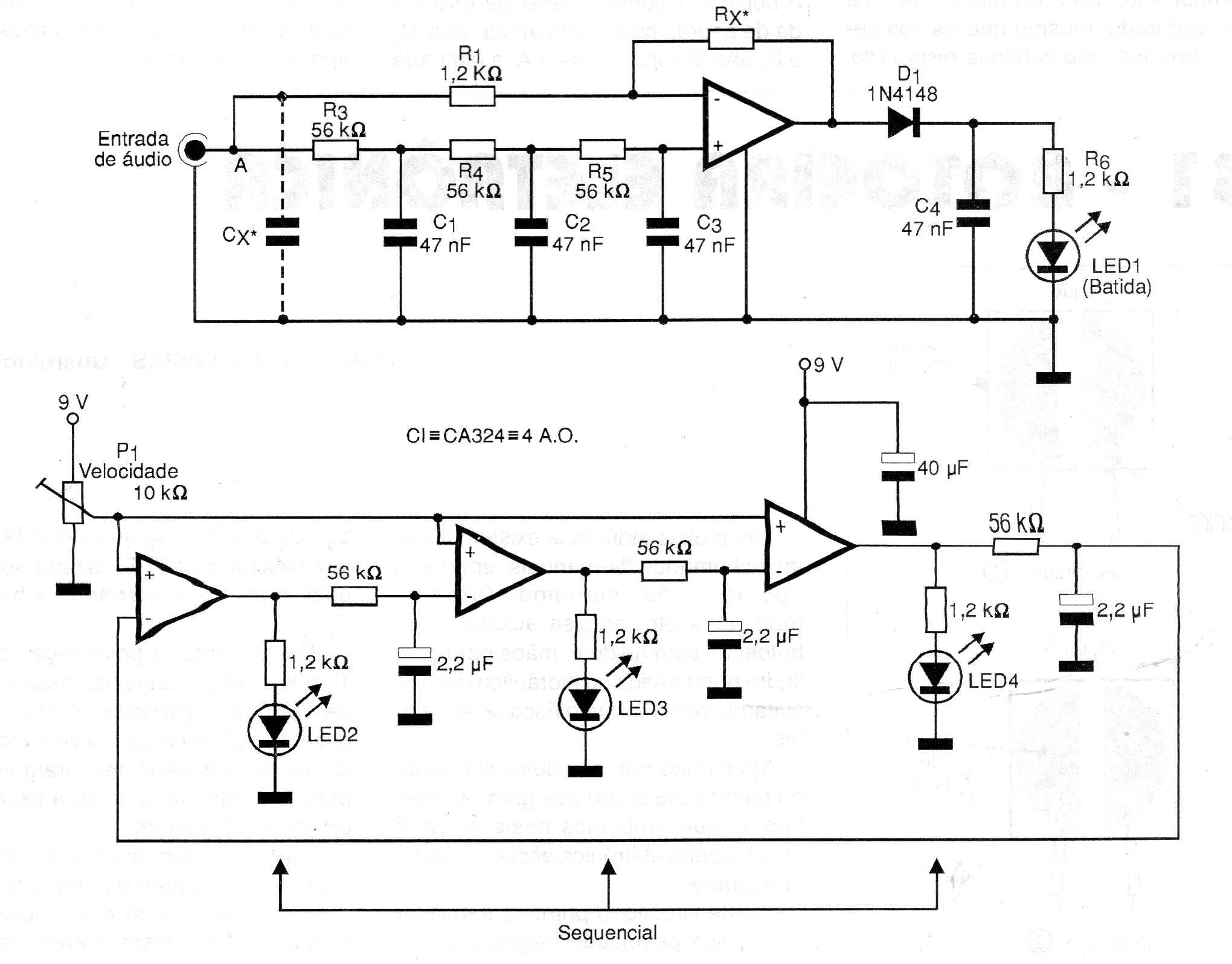
Este circuito fue encontrado en una publicación de 1999. Su propósito es hacer parpadear dos LEDs según el sonido de un equipo y también parpadeando de forma aleatoria tres LEDs en frecuencia controlada por P1. El circuito puede ser alimentado por tensiones de 9 a 12 V.




