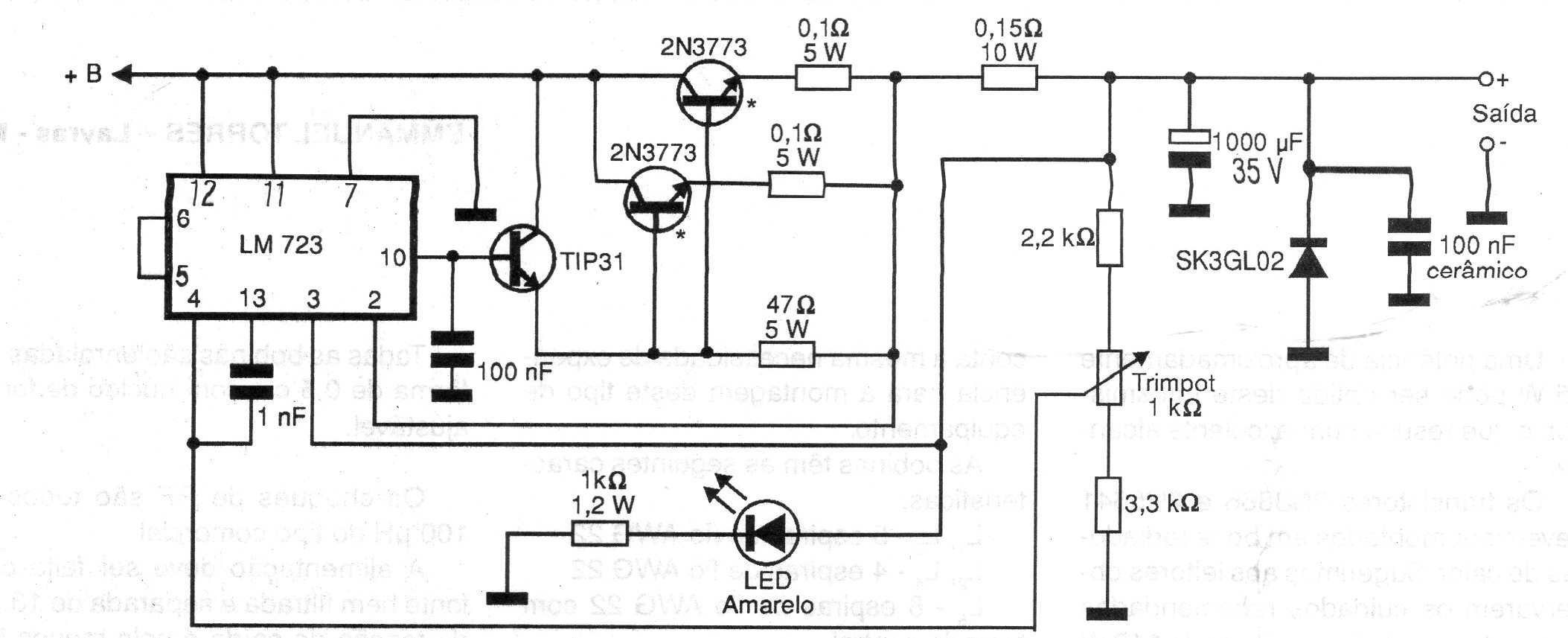
Esta fuente fue encontrada en una documentación antigua, basándose en un circuito integrado regulador popular en la época, el 723. Los transistores de potencia deben estar dotados de excelentes disipadores de calor y el ajuste de la tensión de salida se realiza en el trimpot. La entrada es de 15 V aproximadamente proveniente de transformador, rectificador y filtros comunes.




