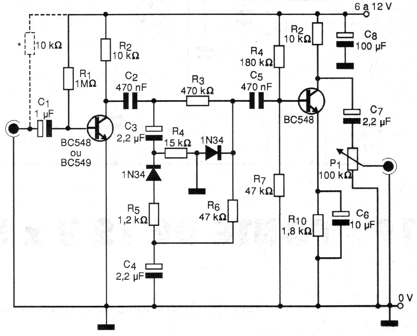
Este tipo de circuito se combina entre un micrófono y un transmisor para mejorar la modulación y así obtener mayor alcance. El circuito es de 1999, siendo utilizado por radioaficionados. La alimentación de 12 V puede ser aprovechada del transmisor y los cables de entrada y salida de señales deben ser blindados. El resistor punteado es para el caso de micrófonos de electreto.




