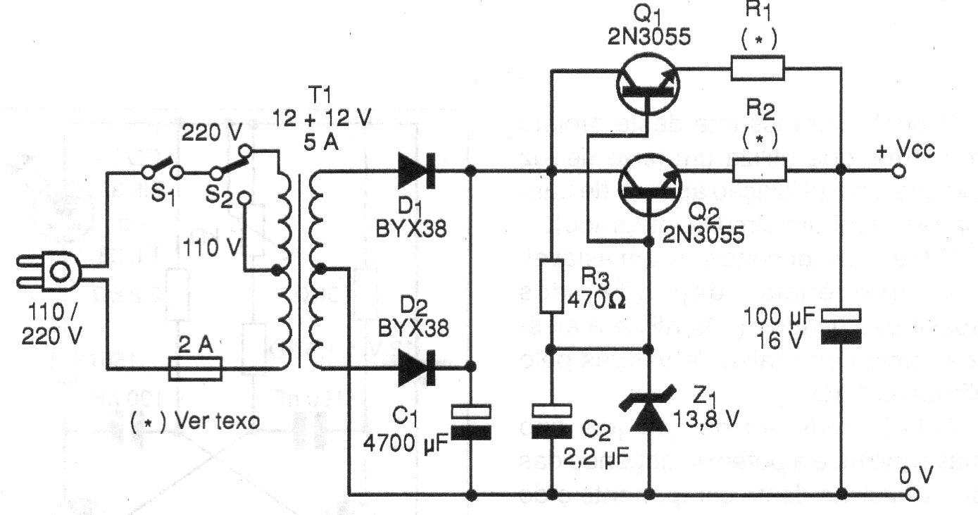
Esta fuente simple utiliza dos transistores 2N3055 que deben estar dotados de buenos disipadores de calor. La fuente no tiene protección, sólo un fusible de entrada. Los diodos son de 5 A x 50 V o más.
El circuito presentado acciona un relé después de un tiempo ajustado en P1. Con los valores de los...
Un comparador de tensión de precisión, usando diodo zener como referencia puede ser implementado con un...
Este proyecto es muy útil ya que sirve tanto para el suministro de equipos bajo prueba como para...