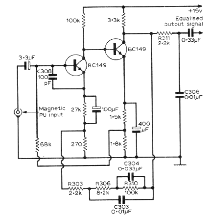
Este circuito es ideal para la recuperación de medios en vinilo, con la obtención de respuesta lineal a partir de la curva RIAA de las grabaciones. Los transistores pueden ser los BC548 y la fuente debe tener un excelente filtrado. El consumo es muy bajo.




