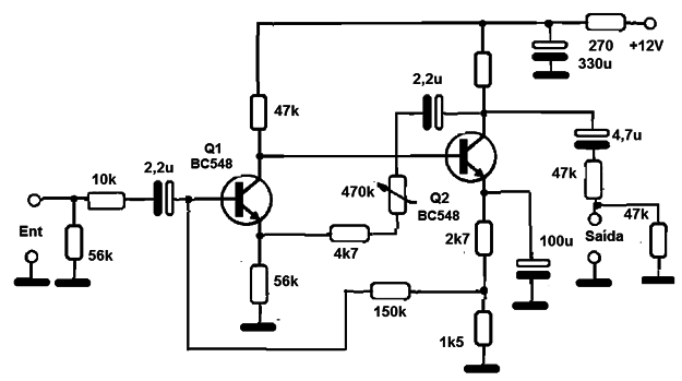
Este circuito es de una publicación de 1980, pero también se puede montar con los transistores BC548 para Q1 y BC549 para Q2, además de los cambios que hemos hecho en la configuración original. El circuito tiene bajo consumo de energía y los cables de entrada y señales de salida deben estar blindados. La ganancia de bucle se establece en RV1. Si alimentado por la fuente, tiene que tener una excelente filtraje. La impedancia de entrada es alta y la salida tiene un nivel de señal de unos pocos cientos de milivolts, suficiente para excitar la entrada de la mayoría de los amplificadores.




