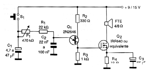
Este es un circuito especial de efectos muy interesantes, que puede ser agregado a juegos electrónicos, sistemas de advertencia, alarmas y otras aplicaciones. En la figura tenemos un oscilador con frecuencia variable disparado por un gatillo que, en el caso, es un interruptor de presión del tipo Normalmente Abierto. Cuando presionamos S1, el condensador C1 se carga y alimenta el oscilador de relajación vía potenciómetro de ajuste de frecuencia. El tono producido por este oscilador tiene entonces su frecuencia máxima, que excita la etapa de potencia con el Power-MOSFET. Cuando el interruptor se suelta, el condensador C1 se descarga por el oscilador de relajación y, en la medida en que esto ocurre, la frecuencia disminuye hasta que se detenga. Tenemos entonces la producción de un tono con frecuencia descendente hasta parar. El tiempo de duración del tono es dado por el valor del condensador C1, y el rango de frecuencias del sonido generado está determinado por el ajuste del trimpot y el capacitor C2. El lector puede modificar los valores de estos componentes en una amplia gama para obtener el efecto deseado. El gatillo puede ser sustituido por los contactos de un relé, o por algún tipo de accionamiento automático como, por ejemplo, un transistor común.




