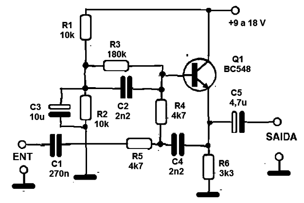
El scratch es el ruido de rascado que se produce cuando los discos de vinilo rayados se utilizan en un tocadiscos común. Por medio de recuperación, pasando el contenido de los discos de vinilo a su computadora u otros medios de comunicación, un filtro de graves como se muestra puede ser útil. El transistor puede ser BC548 o equivalente. El circuito es de una antigua publicación de 1986 ha sido modificado para operar con componentes nuevos. La alimentación se puede hacer con la batería o de la fuente, ya que el consumo es muy bajo. Cables de entrada y salida de señal deben estar blindados. Dos unidades, una para cada canal deben montarse para una versión estéreo. La fuente puede ser común a ambas unidades.




