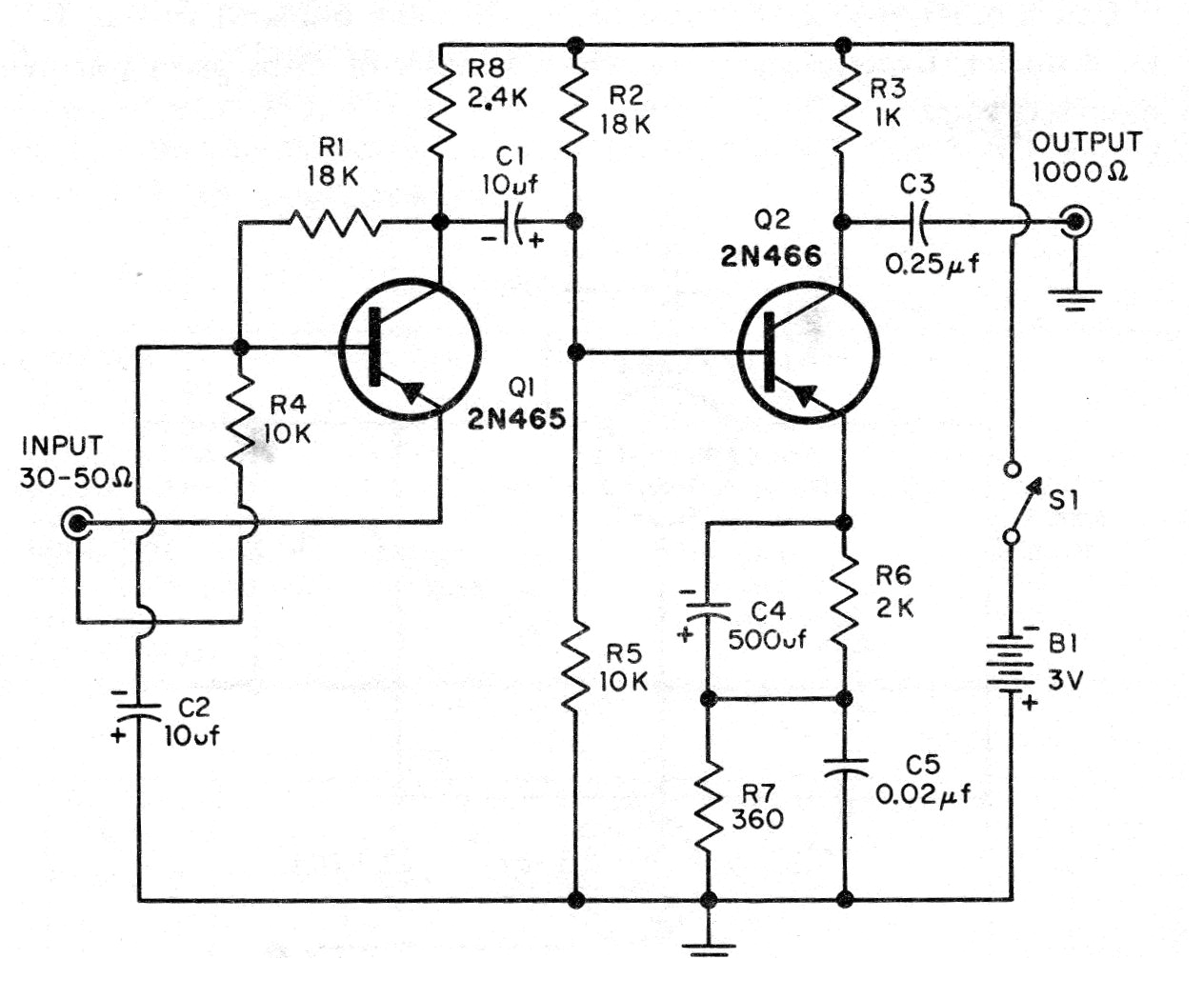
Este circuito fue encontrado en una publicación de 1964. Los transistores pueden ser el BC558 o BC559. La impedancia de entrada es baja y la impedancia de salida es alta. El circuito se alimenta con dos pilas.
El circuito que veremos a continuación utiliza un elemento de la familia de los semiconductores que aún no es...
Para mostrar las posibilidades que las placas de circuitos impresos universal ofrecen a los...
El circuito presentado en la figura 1 permite la comparación de niveles de luz basados en una escala...