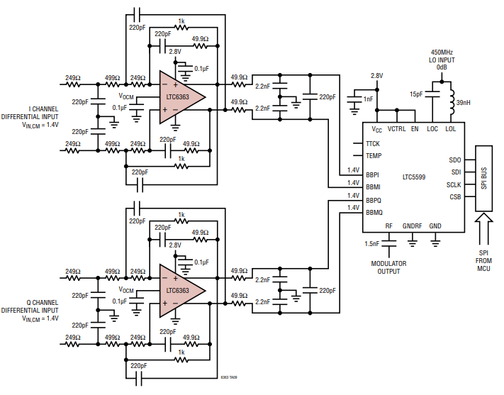
El circuito presentado fue obtenido en 2018 en el propio datasheet del componente de Linear. El LTC6363 consiste en un amplificador diferencial para frecuencias de hasta 500 MHz. El circuito de la figura es un modulador que requiere una fuente simple.




