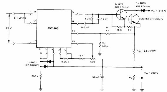
Este circuito es del Linear Databook de Motorola de 1990. El circuito integrado y los transistores son pocos comunes, pero el circuito puede ser montado con equivalentes.

Este circuito es del Linear Databook de Motorola de 1990. El circuito integrado y los transistores son pocos comunes, pero el circuito puede ser montado con equivalentes.
