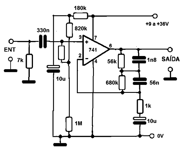
Encontramos la configuración básica de este circuito en una antigua publicación Inglesa que se ocupa de los proyectos con el amplificador operacional 741. La finalidad de este circuito es en la recuperación de la música grabada en vinilo, para pasarlos a otros medios tales como CD y MP3 a través del computador. El circuito está diseñado para funcionar puck-ups magnéticos o fonocaptores de baja impedancia. El circuito tiene una compensación para las señales recuperadas. La fuente no tiene que ser simétrica y ambas señales de entrada y de salida debe realizarse con cables blindados. La unidad tiene un consumo bajo, del orden de unos pocos miliamperios. Si se utiliza la fuente de alimentación externa, debe tener un excelente filtrado para evitar los ronquidos. Para una versión estéreo deben ser montados dos circuitos, uno para cada canal, con una fuente de alimentación común equivalente a los amplificadores operacionales 741 puede ser utilizado.




