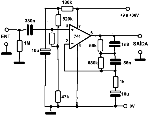
La configuración de este circuito fue sugerida por una vieja publicación Inglesa que trata de proyectos con el amplificador operacional 741. Como el 741 sigue siendo muy popular hoy en día, la viabilidad del proyecto sigue. El circuito está pensado originalmente para micrófonos de cristal, pero ya no existe este tipo. Sin embargo, sus características permiten su uso con micrófonos de cerámica de alta impedancia. La fuente no tiene que ser simétrica. Lo consumo de la unidad es bajo, del orden de unos pocos miliamperios. La impedancia de salida es de 1 k, y el nivel de señal suficiente para excitar los amplificadores más comunes. El consumo es muy bajo, lo que permite su uso con la batería. Cables de entrada y señales de salida deben estar blindados, esta fuente se utiliza, debe tener una excelente filtración.




