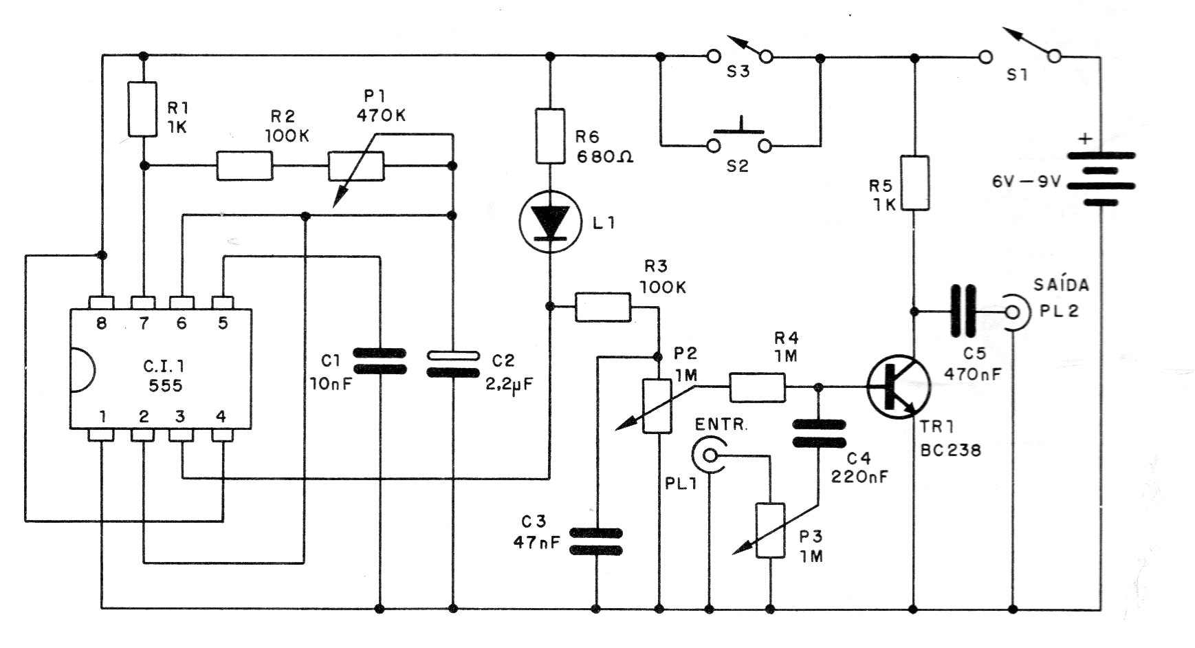
Este circuito fue encontrado en una publicación de 1986. La velocidad del efecto es determinada por el 555, siendo ajustada en P1. El circuito tiene diversos ajustes, como intensidad del efecto y atenuación de agudos. Los cables de entrada y salida de señales deben ser blindados.




