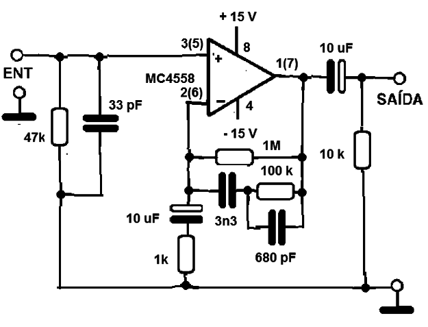
Este circuito se intercala entre la fuente de señales y la entrada de grabación o reproducción tiendo por función igualar la antigua curva de grabación de discos de vinilo para casarse con equipos modernos. Entre las posibles aplicaciones sugerir el paso medias antiguas (discos de vinilo) a los medios de grabación modernos tales como MP3, CD, etc. El circuito debe tener una fuente simétrica. Es importante para evitar cualquier ronquidos que los cables de entrada y salida de señales deben ser blindados. El 4658 es un doble 741 y los números adicionales son de el otro canal usando el mismo integrado. Se puede utilizar otro equivalente operativo doble del 741 como el MC1458. El capacitor de 10 µF próximo a la resistencia de 1k debe ser de tantalio, para una mayor ganancia de estabilidad. Durante el montaje es también importante que la placa está diseñada de manera que las distancias entre los componentes sean tan pequeños como sea posible. Recordamos que la ecualización RIAA atenúa de manera diferente frecuencias de la pista de audio para que coincida con las características de grabación de discos de vinilo. Por lo tanto, la reproducción esta atenuación debe ser deshecho para que el sonido recupere sus características originales, lo que se consigue con la ayuda de este circuito.




