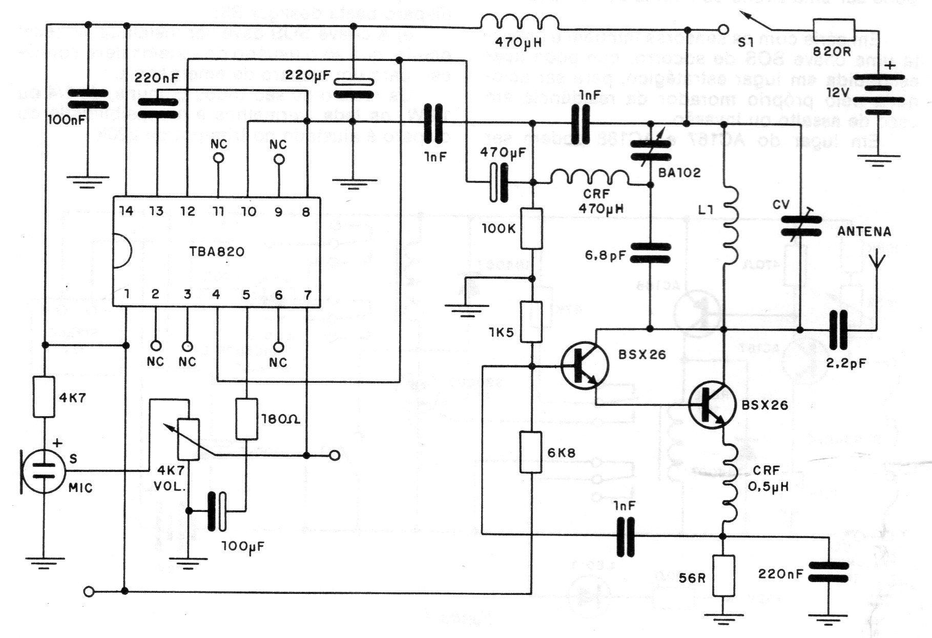
L1 consta de 4 espiras de hilo 22 o 24 en forma de 1 cm sin núcleo. Este transmisor de 1986 tiene buena potencia y necesita una fuente con buen filtrado o batería. El circuito modulador es un amplificador integrado no muy común actualmente que puede ser sustituido por equivalentes modernos.




