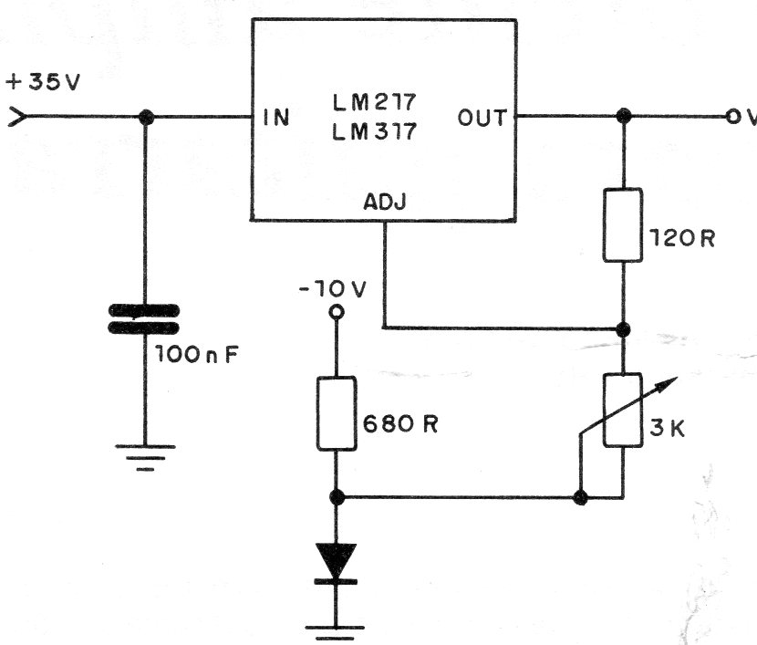
Este circuito permite regular tensiones a partir de 0 V bajo corrientes hasta 1,5 A. Con el LM350 se pueden regular las corrientes hasta 3 A. El circuito integrado debe estar dotado de un disipador de calor.
Un solo circuito integrado es la base de este oscilador que puede proporcionar una potente señal de...
El circuito que veremos a continuación utiliza un elemento de la familia de los semiconductores que aún no es...
El sonido producido por esta sirena varía de frecuencia a un ritmo que puede ajustarse. El...