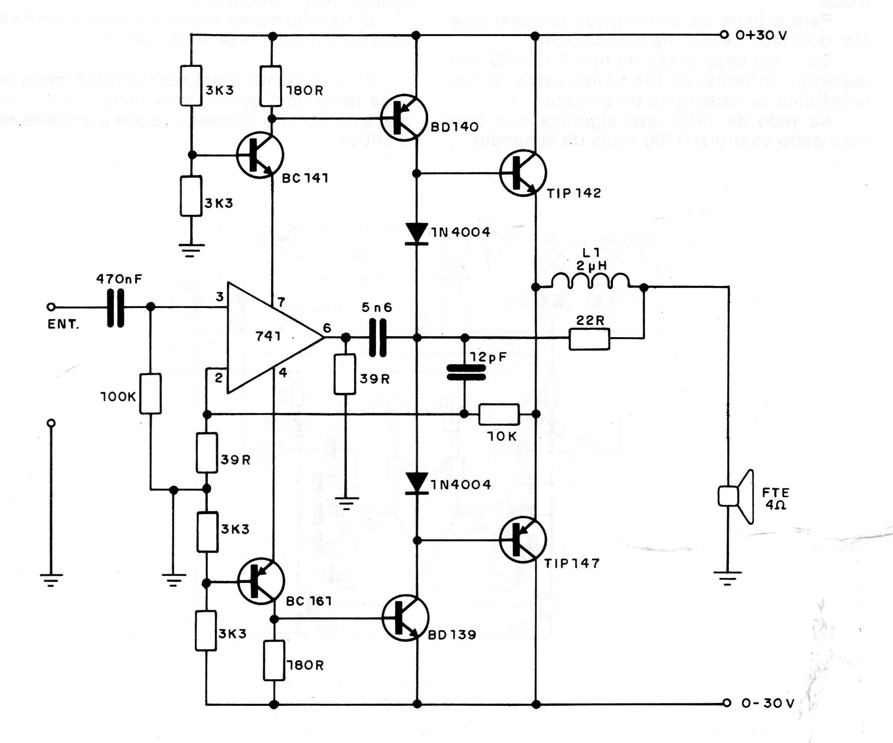
Este excelente amplificador, encontrado en una documentación de 1986 proporciona una buena potencia, siendo alimentado por una fuente simétrica dada junto al diagrama principal. Los transistores deben estar provistos de un buen disipador de calor y el transformador debe tener una corriente de secundario de al menos 3 A.




