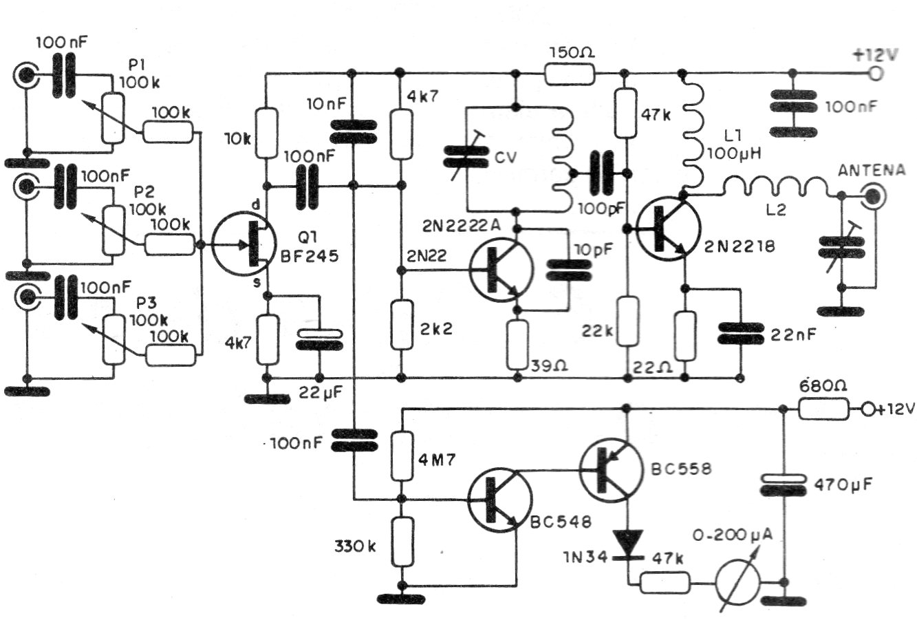
Encontramos este circuito de transmisor de FM con el transistor 2N2218 en una documentación de los años 90. El circuito debe ser alimentado por 12 V de batería o fuente con excelente filtrado y ya incluye un mezclador de 3 entradas. El circuito tiene un indicador de modulación. L1 tiene 4 espiras de hilo 18 y L2 en 5 espiras del mismo hilo en forma de 1 cm sin núcleo. La toma de L1 se realiza en la tercera espira.




