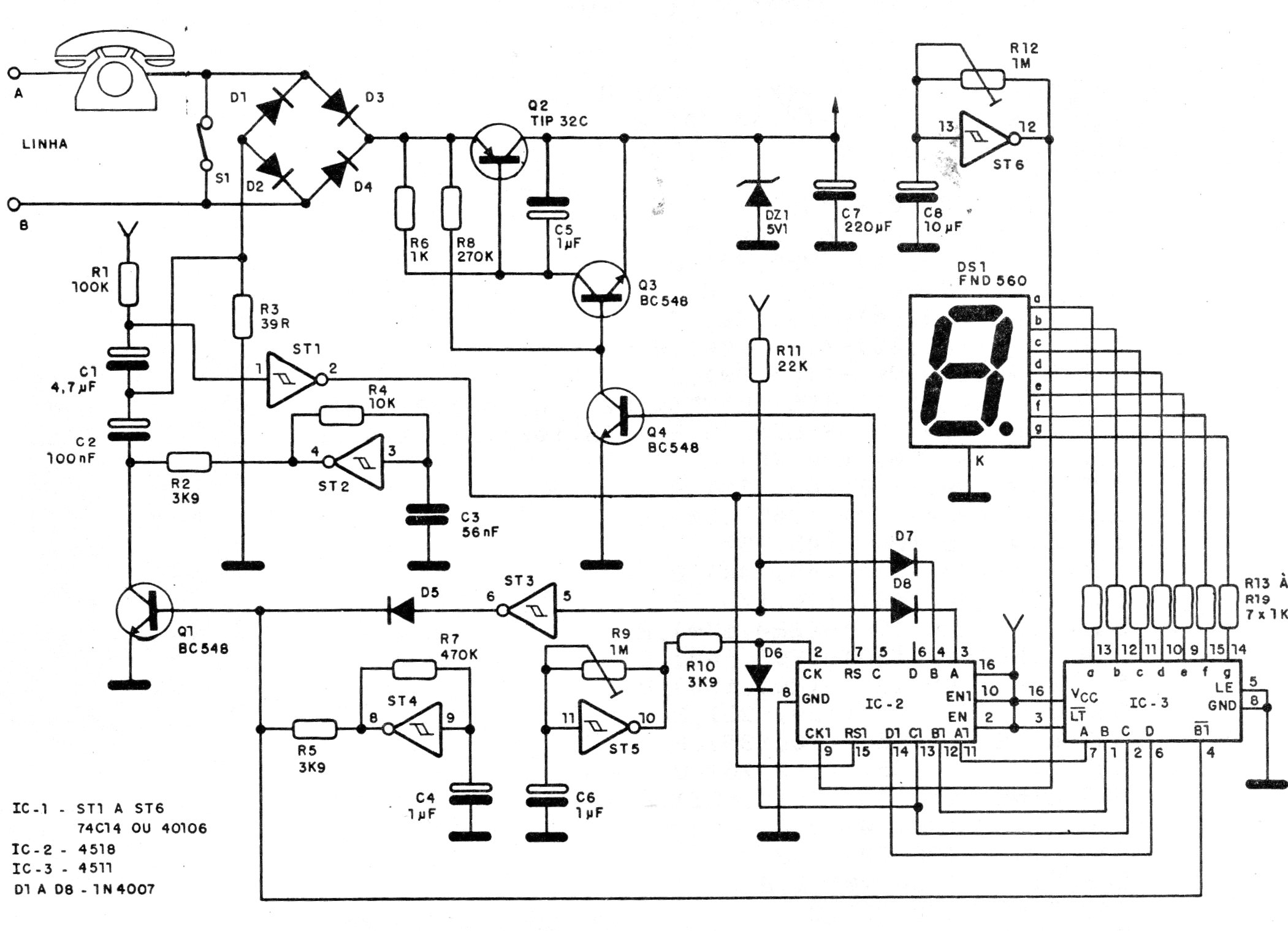
Este circuito marca en un display el número de minutos de una llamada telefónica, entrando en acción cuando el auricular es retirado del gancho. El circuito es de los años 90, usando componentes discretos e integrados CMOS que todavía son comunes en el mercado. El circuito funciona con líneas analógicas de teléfono sólo.




