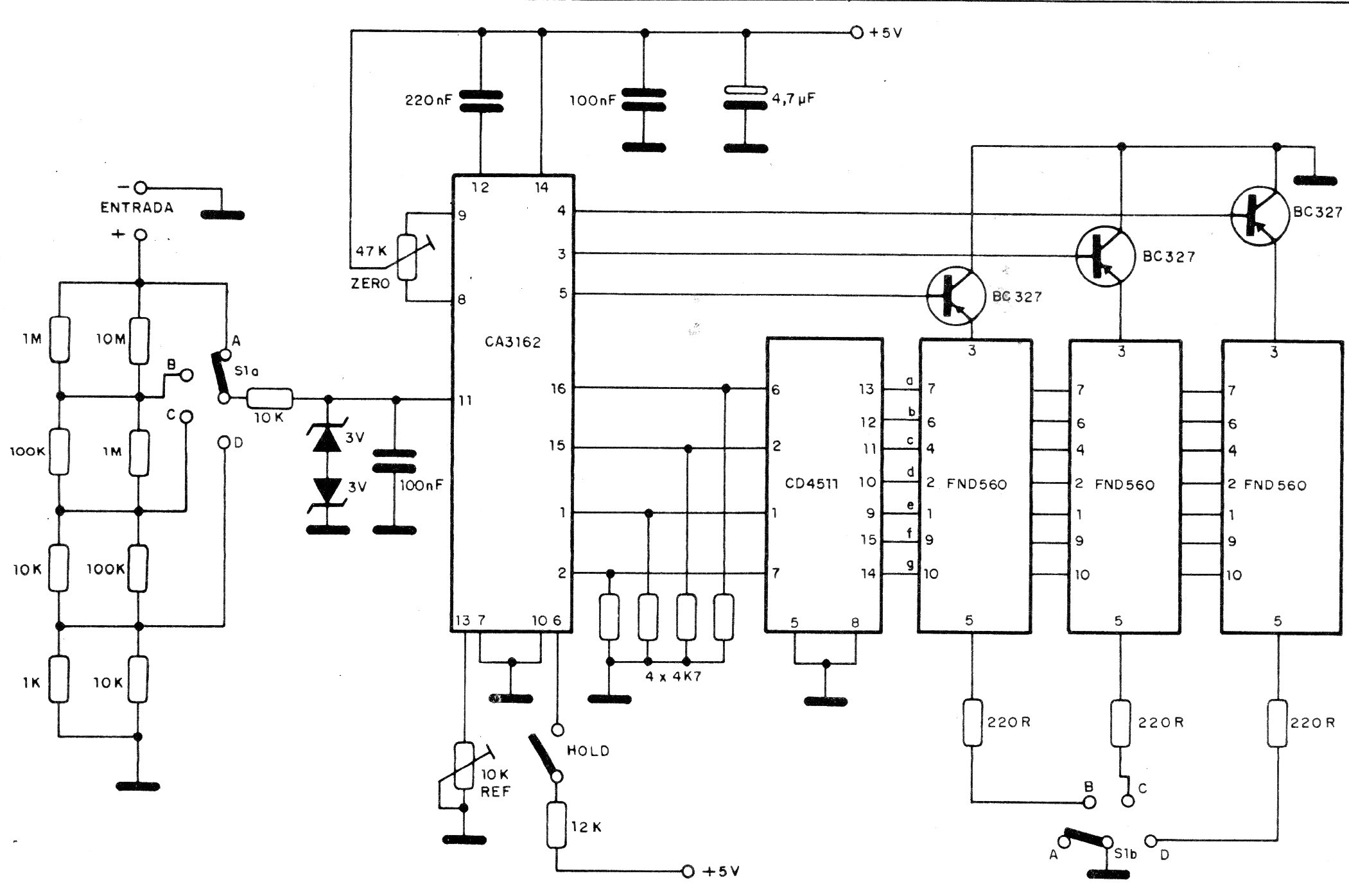
Este circuito encontrado en una documentación de los años 90, utiliza integrados comunes en la época, pero difíciles de obtener actualmente. El circuito es de 3 y medio dígitos del tipo multiplexado, debiendo ser alimentado por fuente simple de 5 V. La precisión de las medidas depende de la tolerancia de los resistores de la red de entrada.




