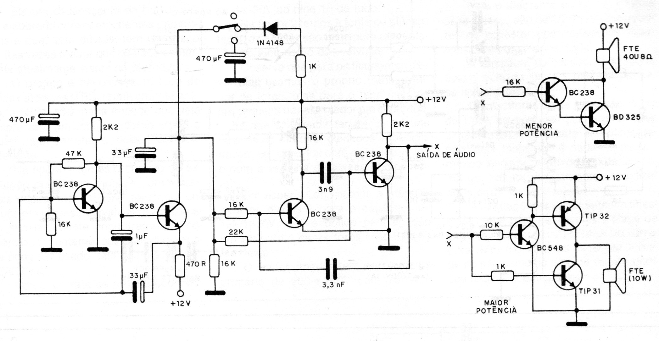
Esta sirena fue encontrada en una documentación de 1989. Utiliza sólo transistores e incluye dos etapas de potencia para alimentar altavoces. La alimentación se realiza por tensión de 12 V y en las etapas de potencia los transistores deben estar dotados de disipadores de calor.




