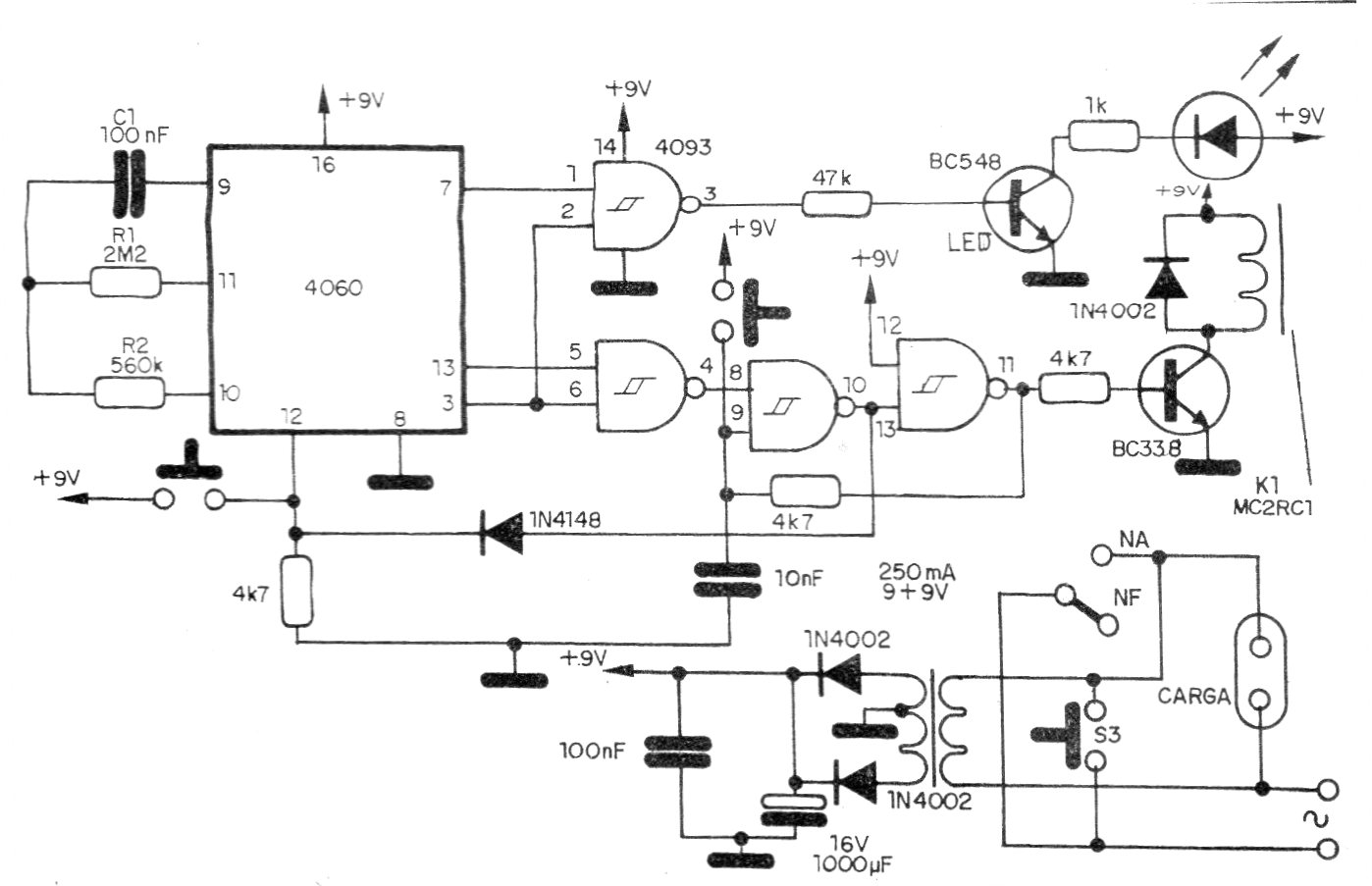
Antes de apagar, un LED parpadeará por 30 segundos indicando que la temporización está llegando a su fin. Este interesante circuito fue encontrado en una documentación de 1992, pero puede ser montado aún hoy con facilidad pues los componentes son comunes. La alimentación debe realizarse con tensión de acuerdo con el relé.




