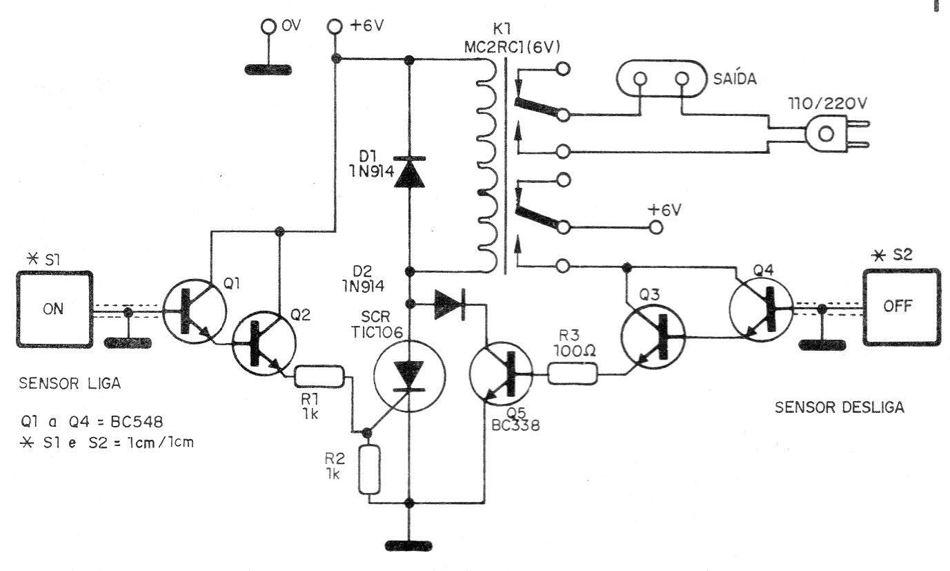
Este circuito biestable de llave de toque fue encontrado en una publicación de 1992. Un toque en el primer sensor dispara el SCR activando el relé que controla la carga. Con un toque en el segundo sensor, el SCR se apaga y el relé abre sus contactos apagando la carga. El circuito debe ser alimentado por tensión de acuerdo con el relé proveniente de fuente con transformador.




