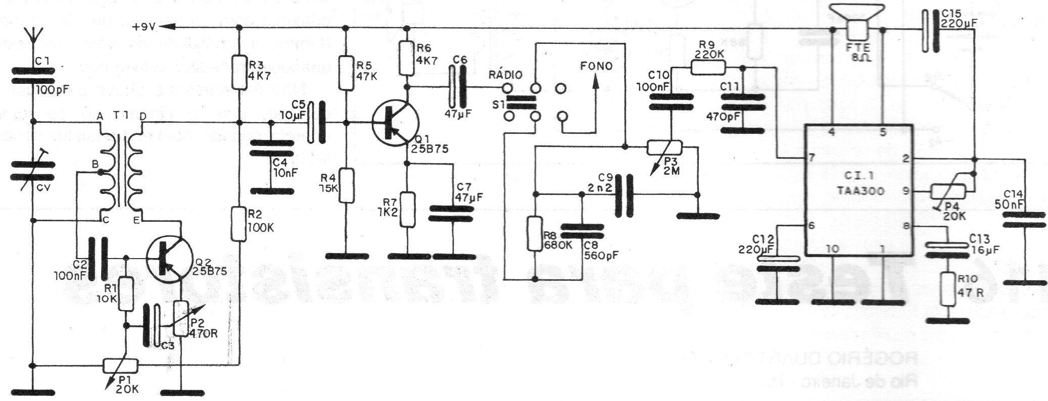
El circuito integrado utilizado en esta radio de 1987 no es muy común en nuestros días. Las bobinas se enrollan con hilo 27 y tienen las siguientes especificaciones AB-100 espiras, BC-50 espiras, DE-60 espiras. El circuito capta las estaciones de ondas medias debiendo ser alimentado por pilas o fuente.




