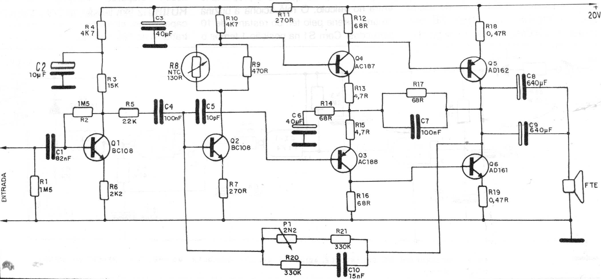
Encontramos este amplificador convencional con transistores complementarios en una documentación de 1987. El circuito debe ser alimentado por fuente de al menos 2 A y los transistores de salida deben estar dotados de buenos disipadores de calor. El NTC hace la estabilización de la corriente de reposo, ajustada en P1. Los transistores de salida y los AC son poco comunes hoy, pero se pueden probar tipos como los BD135, BC136 en su lugar con cambios de algunos resistores de polarización.




