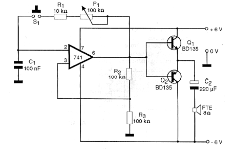
Este circuito es básicamente la misma configuración anterior (CIR8263) con una etapa de potencia con transistores complementarios que permiten la excitación directa de un altavoz de baja impedancia. En la figura tenemos el circuito completo de este oscilador que exige la utilización de una fuente simétrica en su alimentación. La frecuencia depende del capacitor de 100 nF y está controlada por el potenciómetro de 100 k ohms. El capacitor se puede cambiar según el rango de frecuencias que se pretende generar. Los transistores de potencia deben montarse en radiadores de calor. Estos radiadores deben ser tanto mayores cuanto mayor sea la tensión utilizada en la alimentación.




