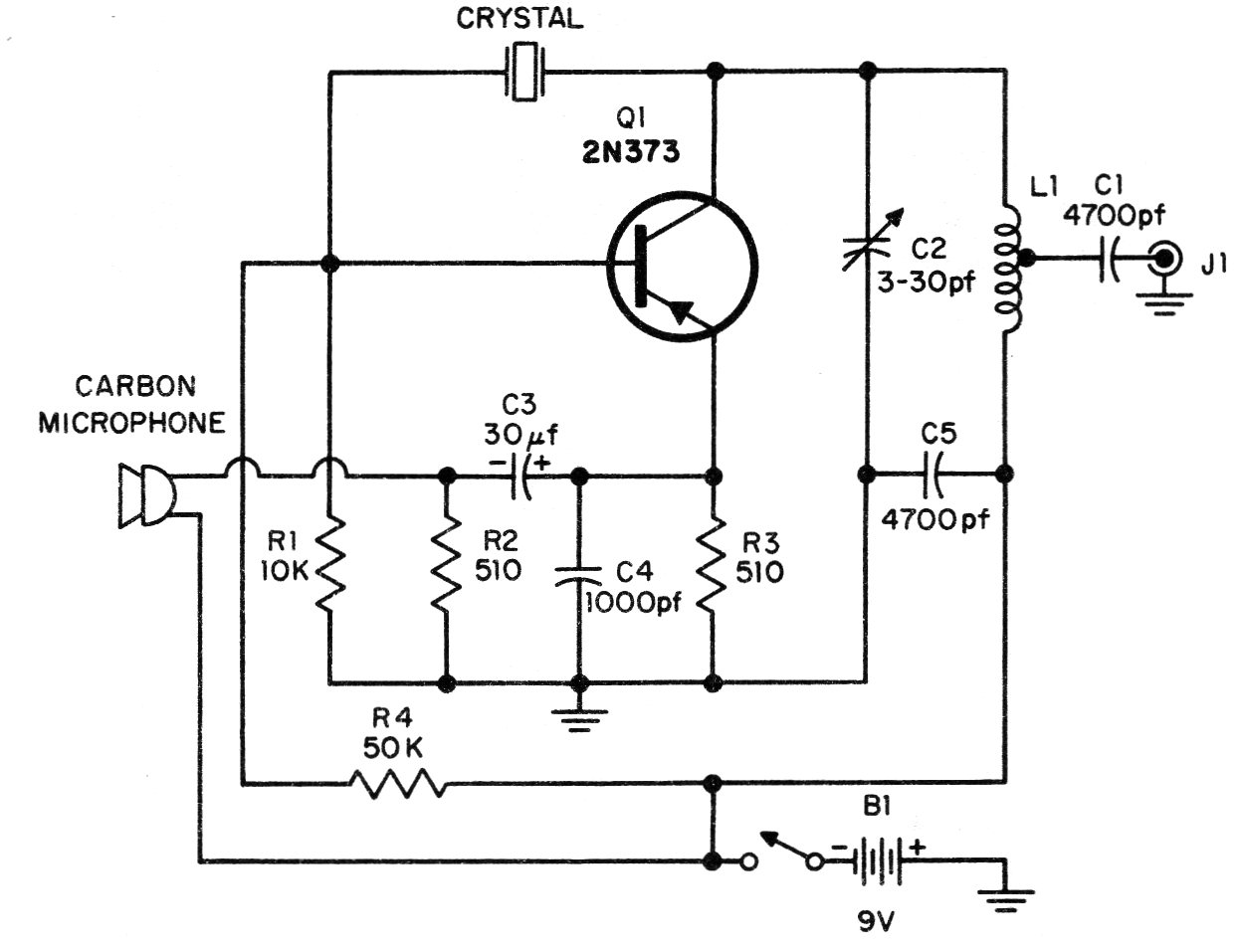
Este transmisor para la banda de 21 MHz es controlado por un cristal. Encontramos el circuito en una documentación antigua para radioaficionados. El cristal no necesita oscilar en la frecuencia fundamental y la bobina L1 está formada por 17 espiras de hilo 24 o 22 en una forma de 2 cm con toma central. El micrófono debe ser de carbón. El circuito puede ser elaborado con un BC558 o, invirtiendo la alimentación, con un 2N2222.




