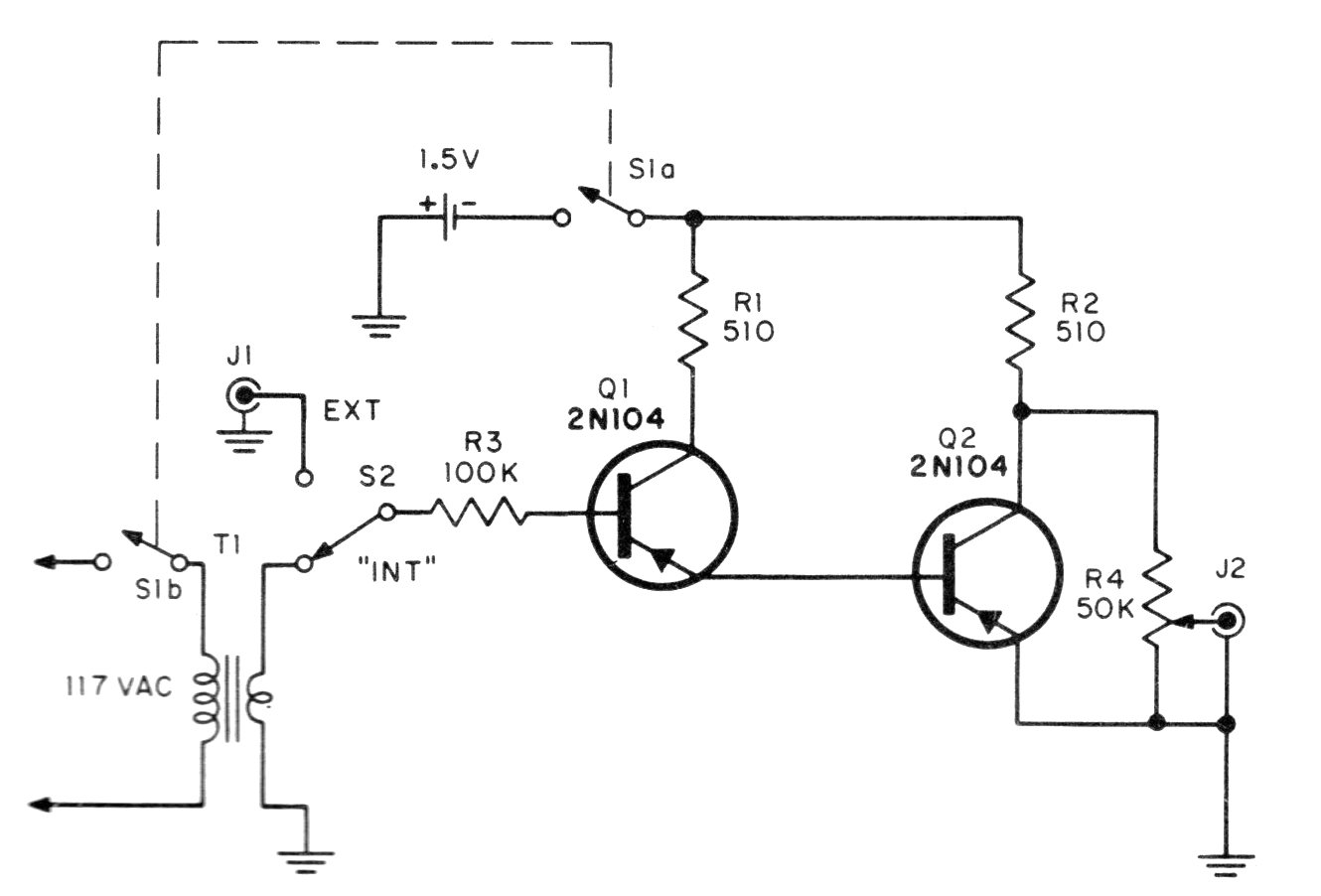
Este circuito, encontrado en una documentación técnica de 1964, genera sinis rectangulares de 60 Hz, tomando como referencia la red de energía. Se pueden utilizar transistores BC558 y el transformador tiene un secundario de 4,5 a 7,5 V con corriente hasta 300 mA. El potenciómetro de salida puede ser de 47k.




