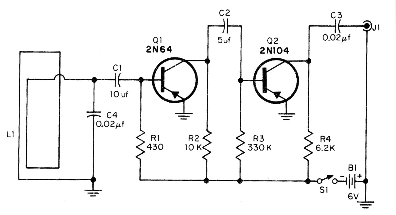
Este receptor experimental, encontrado en un libro de 1964, está destinado a la recepción de señales entre 4 y 16 kHz. La antena de cuadro L1 consiste en 200 vueltas de cable 26 o 28 en un cuadro de al menos 1 m de diámetro. Los transistores pueden ser los BC558 y la salida debe aplicarse a un auricular o un amplificador.




