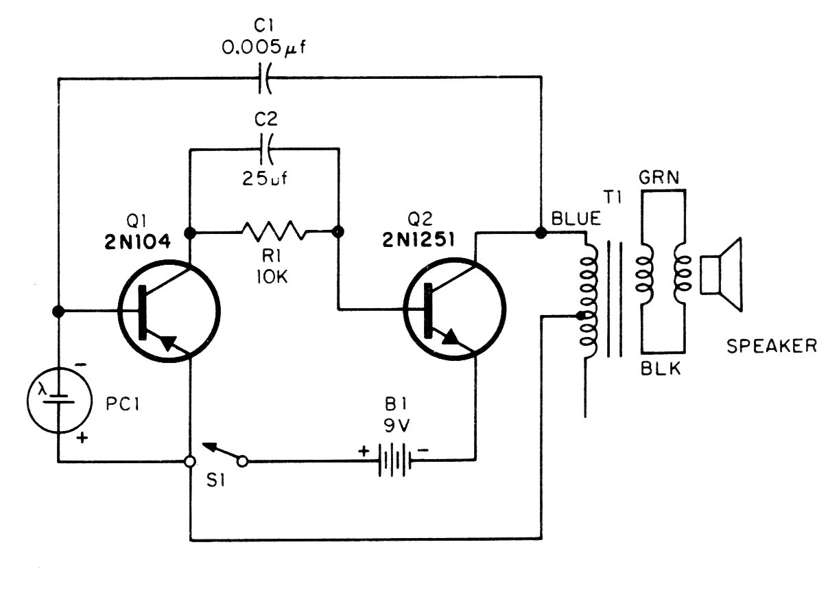
El sonido generado por este instrumento experimental depende de la luz o la sombra sobre el sensor. El sensor es una célula común del tipo que se encuentra en las calculadoras y otros aparatos solares y la frecuencia básica depende de C1. El transformador es del tipo de salida encontrado en radios transistorizados antiguos.




