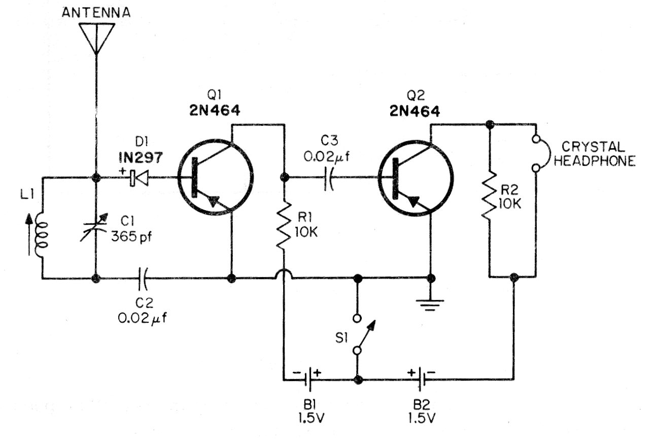
Esta radio AM para las estaciones locales es de una publicación de 1964. Podemos montarlo con el uso de componentes equivalentes más modernos. La bobina está formada por 80 espiras de hilo 28 en un bastón de ferrita y los transistores pueden ser BC558. El auricular es de alta impedancia o de cristal.




