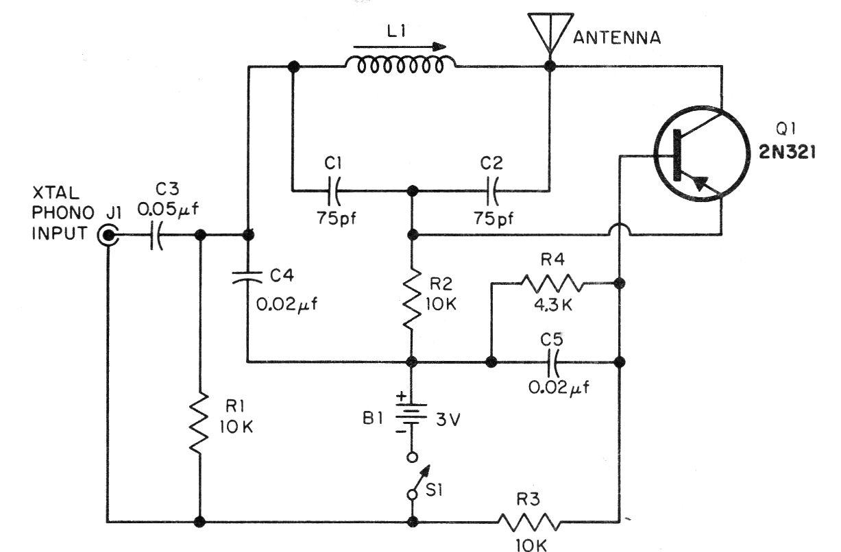
Los sonidos de un tocadiscos con fonocaptor de cristal o cerámico se transmiten a una radio de ondas medias cercanas. El circuito es de 1964 pudiendo ser implementado con un transistor BC558. Los condensadores son cerámicos y L1 está formada por 80 espiras de hilo 28 en un bastón de ferrita. La antena es telescópica o un pedazo de hilo de 50 cm a 4 metros.




