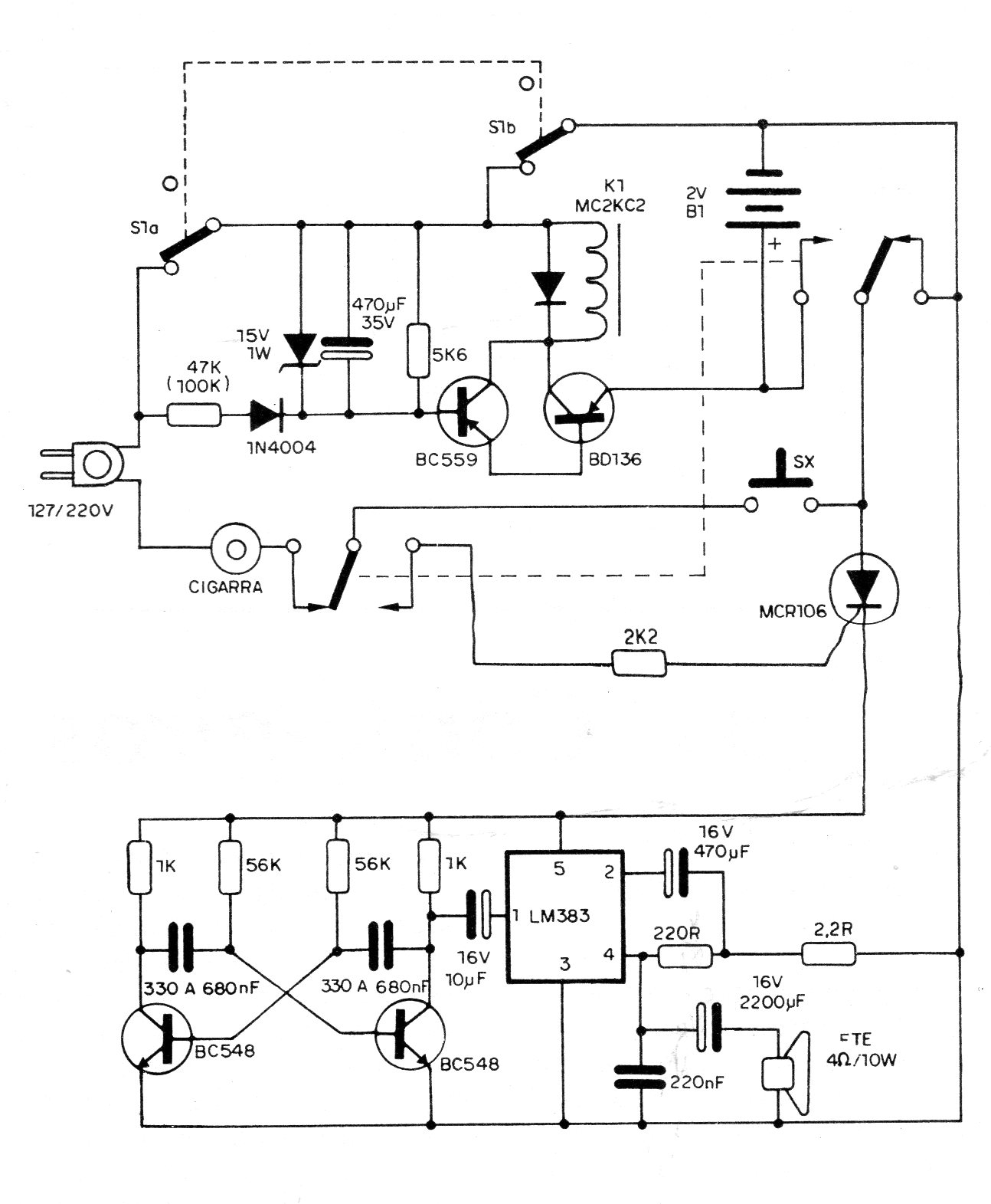
Este circuito se ha encontrado en una documentación de 1989. Tiene una batería que impide que deje de funcionar cuando hay un corte de energía. Los sensores se colocan en puertas y ventanas y se dispara cuando se activan estos sensores. El circuito cuenta con una sirena que emplea un amplificador poco común actualmente, pero que puede ser sustituido por equivalente más moderno.




