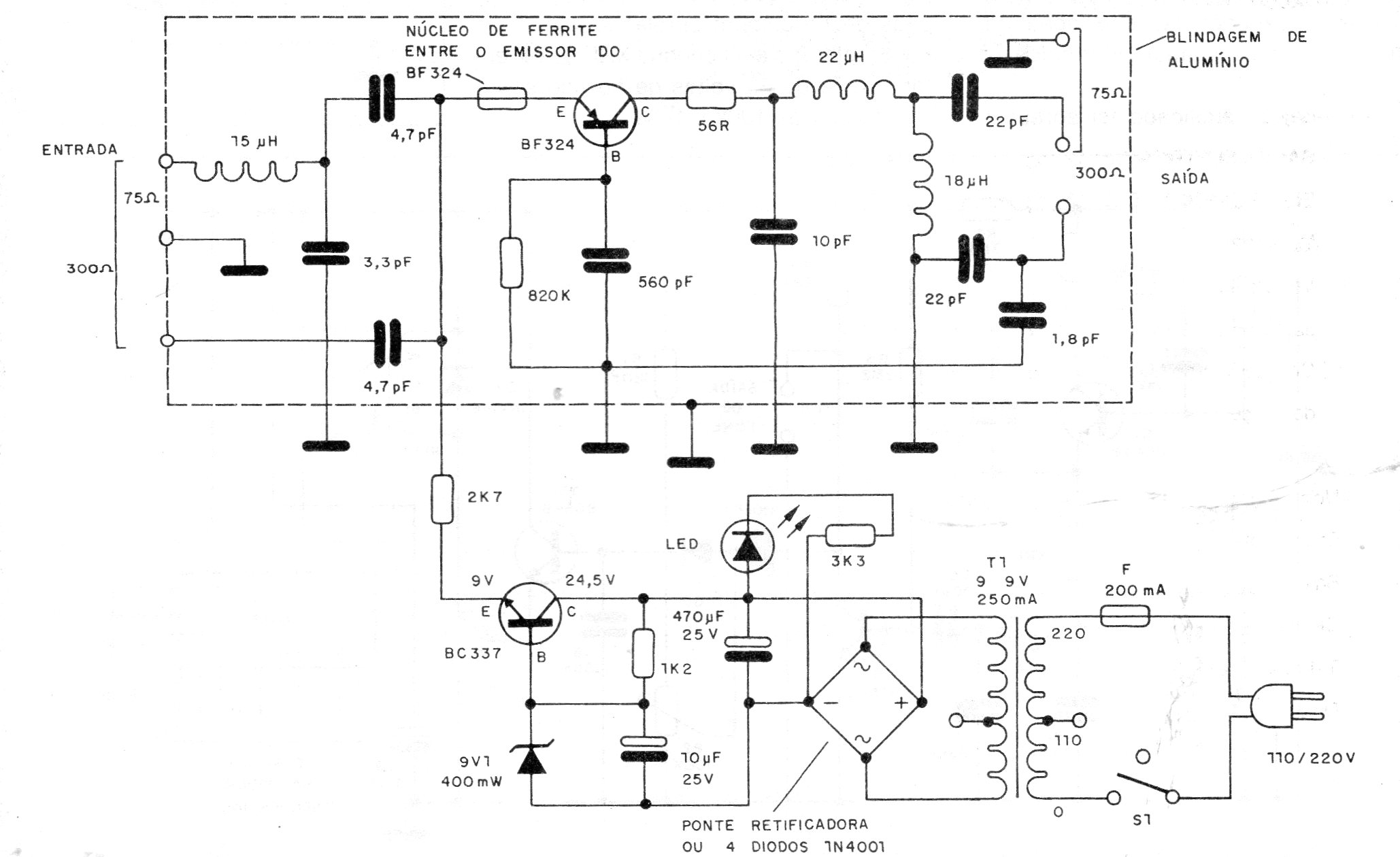
Este amplificador de señales debe instalarse junto a la antena FM para mejorar la recepción de la señal en lugares difíciles. Los choques de RF son de tipo comercial y la fuente de alimentación se da en este caso. El circuito funciona tanto con una línea de 75 ohms como 300 ohms.




