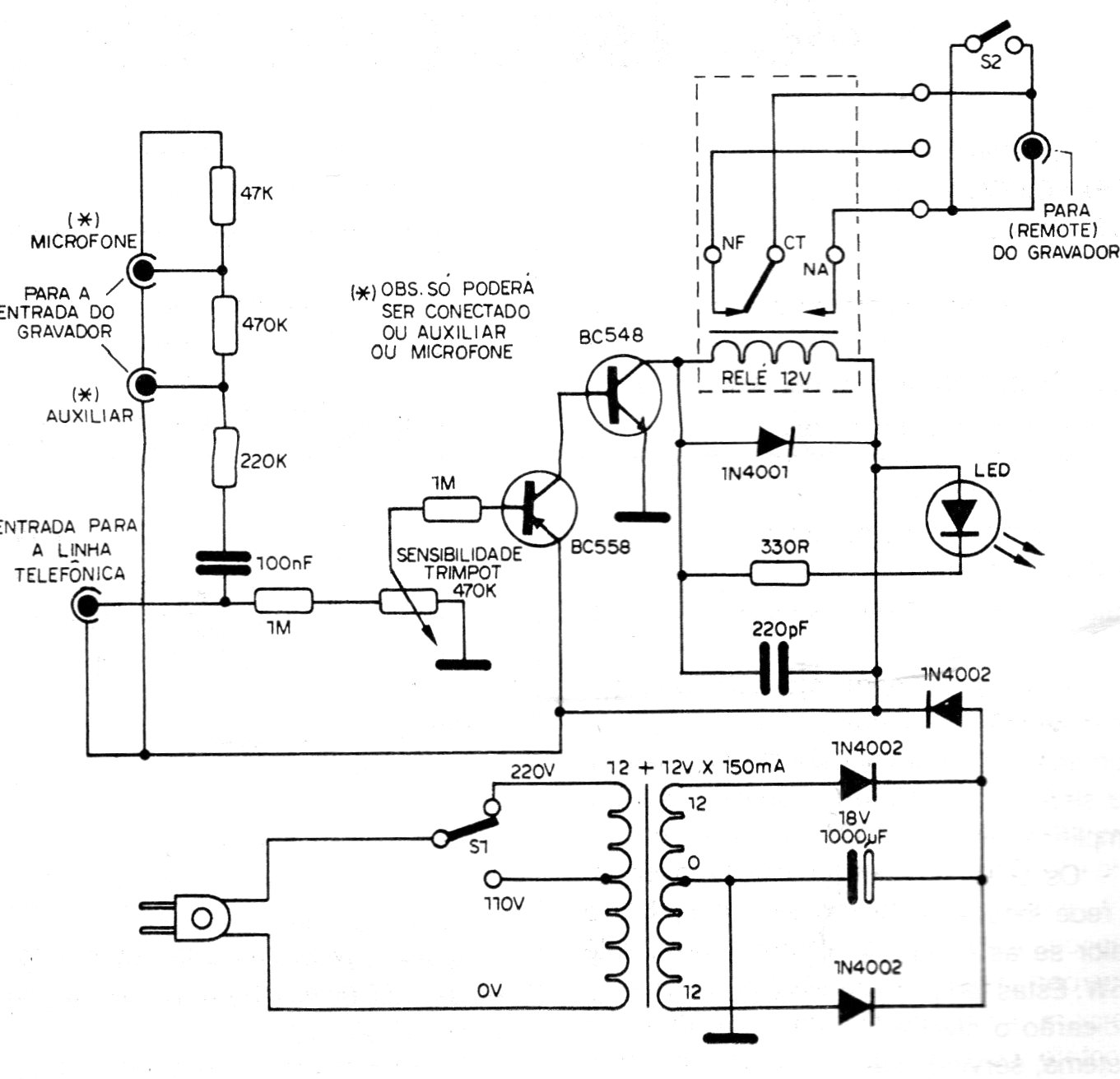
Encontramos este circuito en una documentación de 1989. Acciona un grabador de cassette del tipo antiguo cuando el auricular es retirado del gancho y lo desconecta cuando el auricular es recolocado. El circuito es para teléfonos de la época, pero puede ser cambiado para operar con equipos modernos de grabación.




