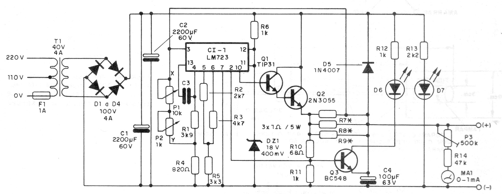
Encontramos esta fuente con el CI 723, común en la época, en una documentación de 1989. Los transistores de potencia deben estar dotados de disipadores de calor, principalmente el 2N3055. El circuito tiene un ajuste principal y un ajuste fino de tensión. El voltímetro en la salida puede ser sustituido por un multímetro común.




