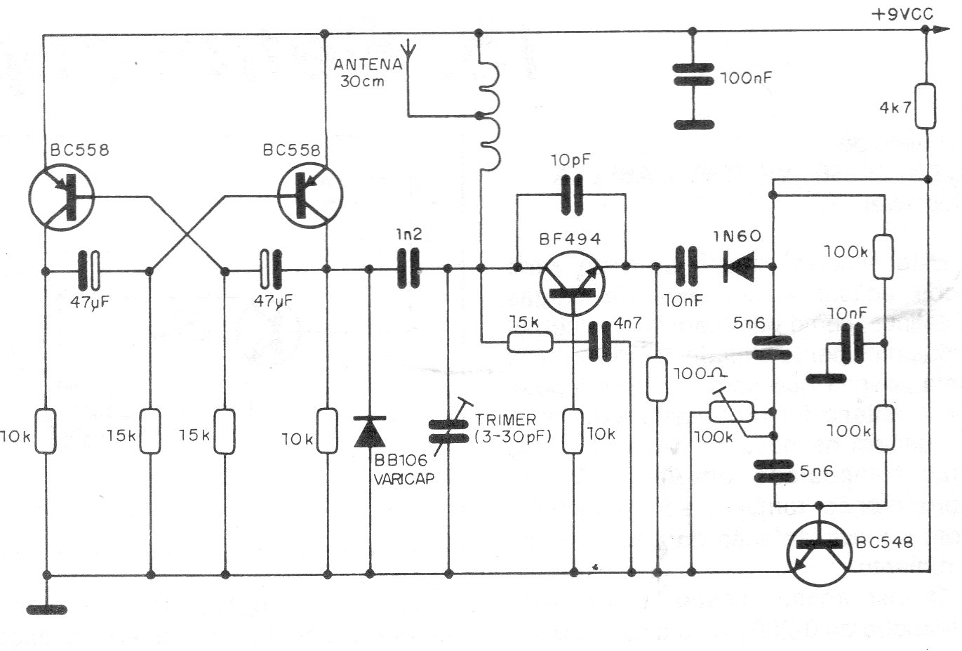
Encontramos este circuito en una publicación de 1989. Su finalidad es producir ruidos en la banda de VHF o UHF conforme la bobina del transmisor. Esta bobina puede ser de 1 +1 espiras a 3 + 3 espiras de hilo 26 o 28 en forma de 1 cm sin núcleo.
En el circuito de la figura utilizamos dos de las puertas del 4093 como un biestable y las otras...
Este circuito simple se puede utilizar para reforzar la señal de fuentes que no son capaces de...
El circuito presentado fue encontrado en un Linear Applications Handbook de National Semiconductor de 1994....