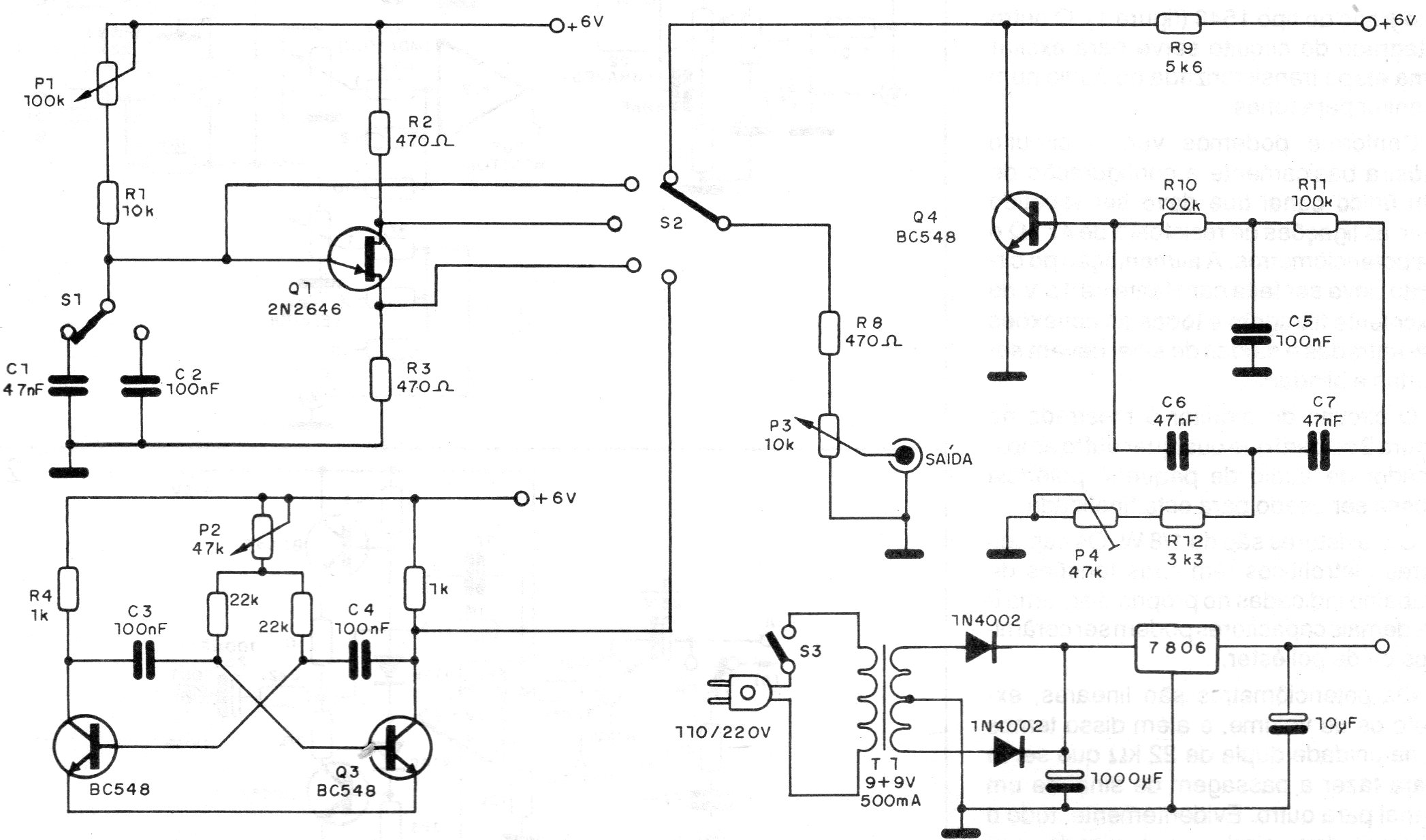
Este circuito genera señales de diversas formas de onda gracias al uso de un oscilador de relajación, de un multivibrador asequible y de un oscilador de doble T. El circuito tiene una fuente de 6 V y las frecuencias se ajustan en potenciómetros y seleccionadas por una llave . La intensidad se ajusta en P3.




