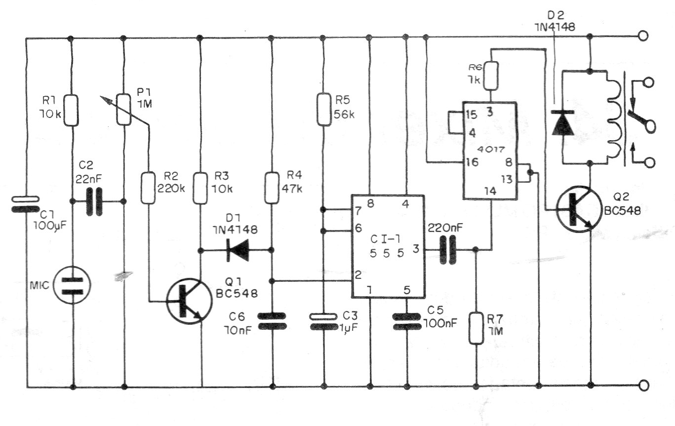
Este relé de sonido, Vox o interruptor acústico tiene una acción biestable accionando un relé cuando el micrófono capta algún sonido. El circuito puede ser alimentado por 6 o 12 V según el relé usado y la sensibilidad se ajusta en un trimpot o potenciómetro (P1).




