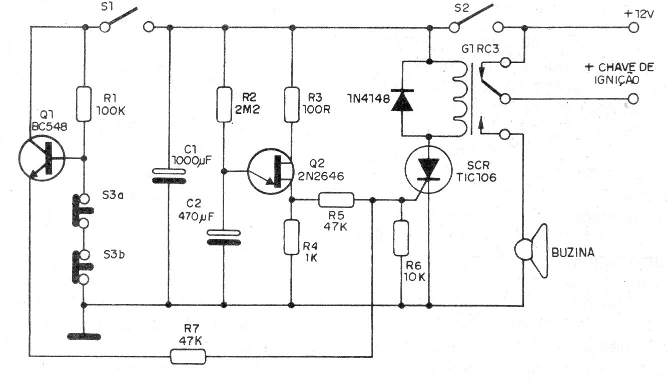
Este circuito fue encontrado en una documentación de 1990. Acciona un relé si las puertas se abren disparando así la bocina. La llave S2 debe quedar oculta para que haya tiempo para el desarme determinado por el condensador C2. El relé de 12 V debe tener contactos de acuerdo con lo exigido por la bocina.




