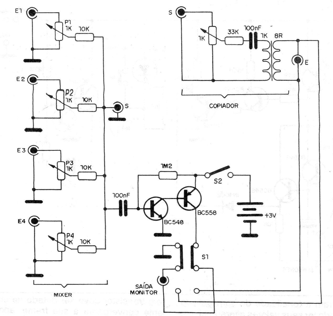
Este circuito consiste en realidad en un mezclador con algunos recursos adicionales, que se ha encontrado en una documentación de 1990. El circuito se alimenta con sólo dos pilas pequeñas y tiene un consumo muy bajo. Una de las salidas es amplificada, siendo usada con señales de poca intensidad.




