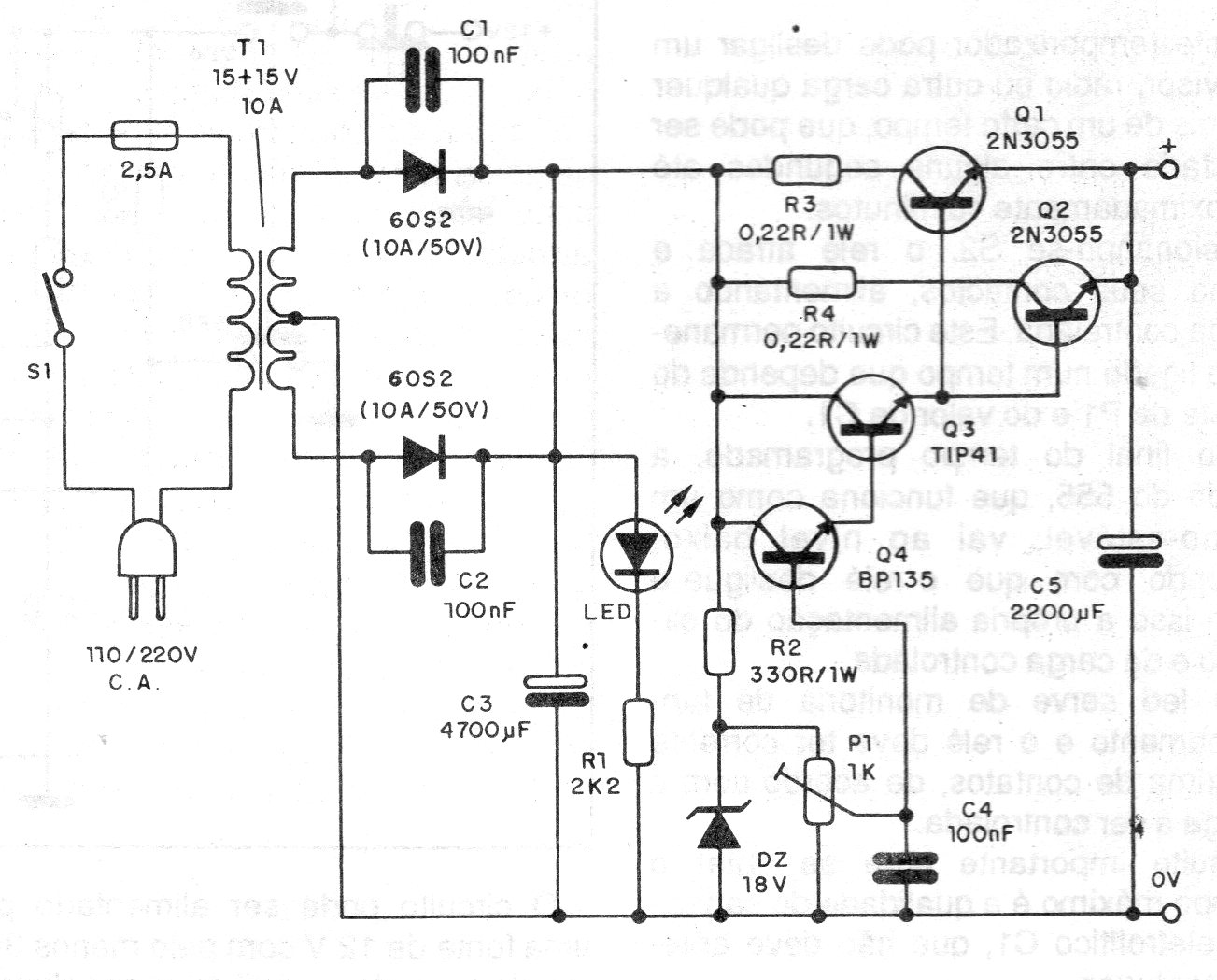
Esta fuente transistorizada fue encontrada en una documentación de 1990. Los transistores 2N3055 deben ser dotados de grandes disipadores y para el BD135 un disipador pequeño será suficiente. La fuente es ajustada por un potenciómetro y no tiene protección contra corto en la salida.




