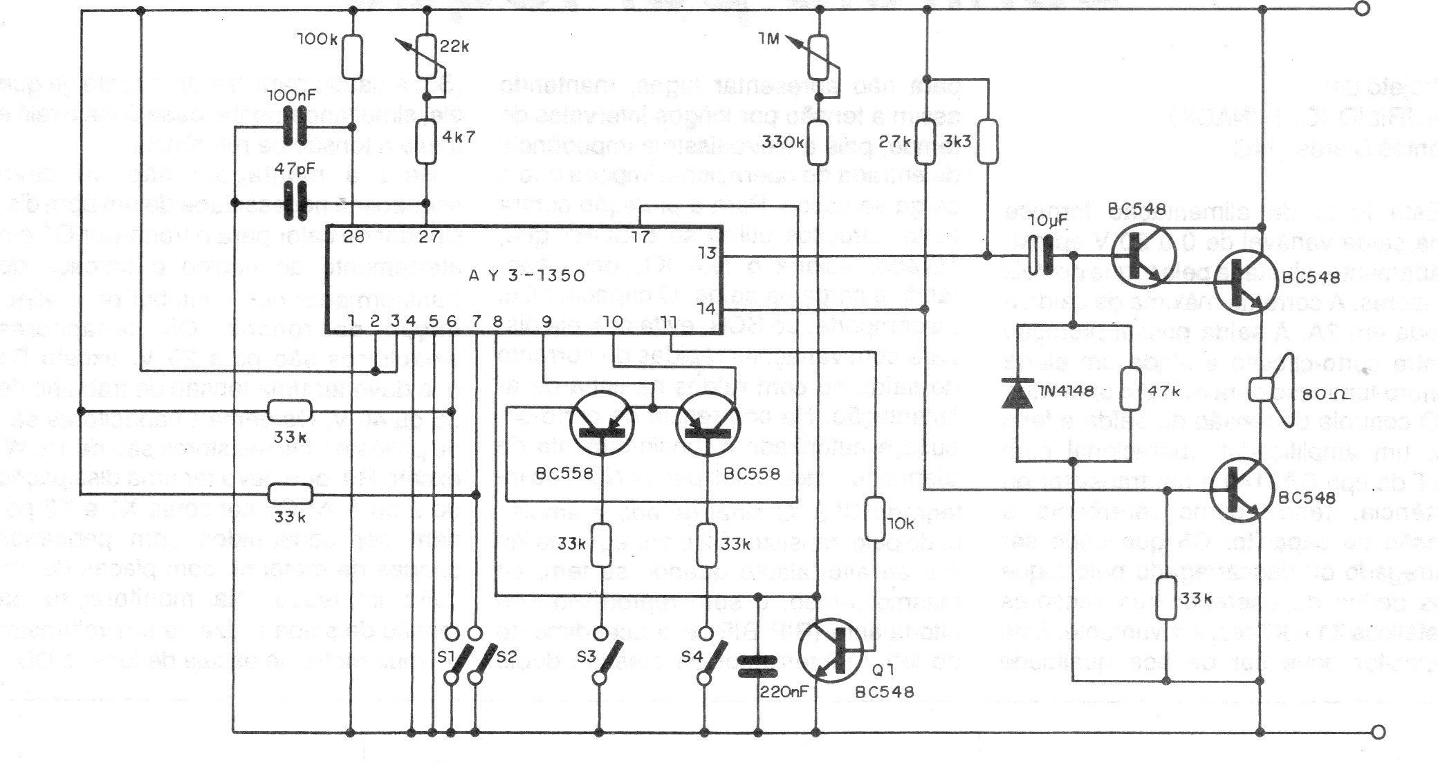
Este circuito es sólo una curiosidad encontrada en una documentación de 1990, pues el circuito integrado utilizado difícilmente puede ser encontrado en el mercado actual. Se trata de un circuito que tiene varias canciones programas y que se reproducen en el paso amplificador cuando se dispara el circuito.




