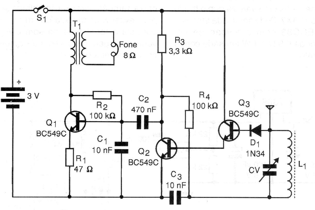
La bobina L1 de este simple receptor consta de 80 a 100 espiras de hilo 26 o 28 en un bastón de ferrita de 15 cm o más de longitud. El transformador es del tipo de salida de radios transistorizados y la alimentación se realiza por dos pilas AAA o AA, o incluso fuentes alternativas de energía. La antena es un hilo estirado de 2 metros más de longitud.




