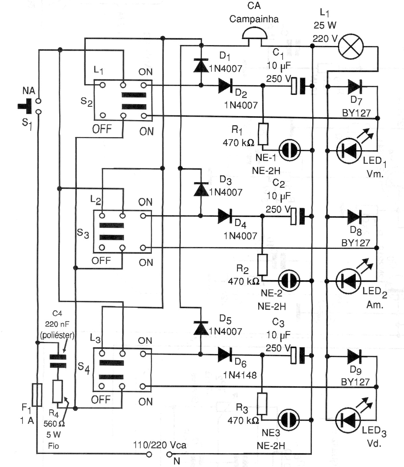
Acoplado a un timbre, este circuito del año 2000 proporciona una indicación para la atención, si la persona está ausente, espere y entre. El circuito es alimentado por la red de energía y la señalización es hecha por lámparas neon pulsantes.
Con sólo un transistor (PNP o NPN) usted puede hacer un teléfono de juguete con buen rendimiento gracias...
En la figura 1 tenemos un oscilador controlado a cristal que puede generar señales en el rango de...
Este circuito se destina al control de cargas de corriente continua en el rango del 0 a 15 V con...